Transforming the Lost Phone Experience at Orange
Building a seamless, empathetic journey to support users in moments of crisis.
Problem Statement
Smartphones are indispensable in modern life. For many users, they are not only communication devices but also professional tools, entertainment hubs, and personal assistants. Losing a phone — or worse, experiencing theft — is a deeply stressful situation.
At Orange, the current “Lost or Stolen Mobile” process is fragmented across two platforms (ECM/NEC). As the incumbent operator, Orange is expected to provide seamless, empathetic, and practical support in these moments of crisis.


Challenges
The current Orange “Lost or Stolen Mobile” process is fragmented across two platforms (ECM/NEC), causing slow loading times and poor continuity.
Users experiencing stress and urgency have low tolerance for friction and abandon the process.
Many customers choose to replace their device with competitors, resulting in customer churn and lost revenue opportunities..
Key Challenge Areas
User Experience Discontinuity – Split platforms create confusion and frustration.
Lack of Empathy – Current messaging feels transactional rather than supportive.
Slow Resolution – Too many steps and loading times undermine user confidence.
Missed Business Opportunities – Replacement purchases are often made outside Orange’s ecosystem.
Objectives
Create a unified, seamless userflow for the lost/stolen phone journey.
Deliver an empathy-driven experience that reassures and guides users.
Reduce friction by simplifying steps and speeding up resolution.
Retain customers by offering direct replacement options and added-value services (insurance, loaner phones, loyalty offers).


Role
As the UX Designer / Strategist, my role was to:
Define the problem through research, empathy mapping, and behavioral analysis.
Identify user needs and pain points during high-stress moments.
Design a seamless recovery journey that balances user care with business goals.
Prototype and test solutions, ensuring the experience is intuitive and empathetic.
Deliver recommendations that strengthen both customer loyalty and Orange’s market positi


"I had an excellent experience Working with orange Teams ! Outstanding workshops."
Discovery & Research
Goal: Understand user needs, pain points, and expectations during a lost or stolen mobile situation.
Activities
Conducted user interviews and reviewed support requests to capture emotional and functional pain points.
Analyzed current Orange process to identify friction (platform split, long loading times, lack of empathy).
Benchmarked competitors to understand how others handle the recovery journey.
Persona
Write a short text about your service. Highlight key benefits for potential clients.


Empathy Map
Write a short text about your service. Highlight key benefits for potential clients.
Write a short text about your service. Highlight key benefits for potential clients.
Verbatim




Data Analysis
Users feel stressed and abandoned when support is slow or unclear.
Competitors often provide a faster, unified replacement path.
Orange risks customer churn and lost revenue if not addressing these needs.


Project title
This project aims to develop a user-friendly mobile application that enhances productivity and organization. Through intuitive design and seamless functionality, users can efficiently manage tasks, set reminders, and collaborate with team members.


250 000 Losses and Thefts/ Year
More than 40% of devices returned to Orange are Samsung, followed by Huawei and Apple at 23%.
Phones identified as refurbished represent less than 0.5% of sales. 80% des terminaux repris chez orange ont une ancienneté commerciale de moins de 22 mois.


User behavior after loosing their phone
17% des clients ayants déclaré un vol/perte de mobile reprennent un mobile chez orange.
14% des clients ont réactivés leur ligne.
25% des clients reprennent un « vieux » terminal non vendu par orange mais ayant déjà transité sur notre reseaux
38% des clients ayant repris un mobile chez orange ont déclenché leur PCM et 27% effectuent une migration.
34% des clients ayant repris un téléphone chez orange on pris un « terminal nu ».


Buying new mobile
23% of customers with a subsidized offer are repurchasing a mobile phone from Orange, compared to 15% of customers with a SIMO offer.
24% of high-end customers are repurchasing from Orange, compared to 14% of entry-level customers.
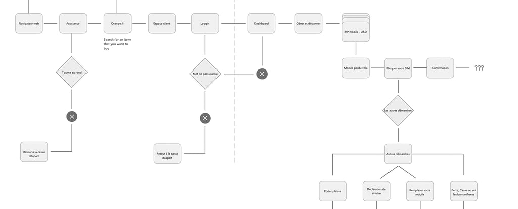
Actual Flow
Fragmented across two platforms (ECM/NEC). This creates:
Longer loading times that frustrate users in a high-stress situation.
Discontinuity of experience, with users being bounced between systems rather than guided smoothly.
Lack of empathy in communication, making the process feel transactional rather than supportive.
Missed business opportunity, as many users abandon Orange’s flow and buy their replacement phone from competitors.


Adding Value
How to quickly add value to the course? A Benchmark has enabled us to observe that most operators (internationally) do not offer a real in-app solution. Challenge accepted !


Designing Solution
Setting up an unlogged page in order to respond to the emergency situation in which our users find themselves.


User test
User tests, carried out with a Harris panel, will have enabled us to identify the pain points of our users, to analyze them in relation to the digital product. Audiences over 55 still feel the need to have an advisor in front of them and take the time to read, unlike younger audiences who just read the headlines. Positive feedback on the proposed solutions aimed at saving them time, users also demand more customizations, especially when it comes to business proposals.






Conclusion : Following feedback from the U-tests, the course has been adjusted and is now under development. We're waiting for it to go live and receive initial user feedback to improve it...